A couple of months ago, Ludo Waltman and André Brasil raised some questions about good practices for Crossref DOI registration, asking for input from the scholarly communication community. In this post, Ludo and André reflect on the input received and discuss the approach to DOI registration that the MetaROR publish-review-curate platform is going to take.
As Crossref celebrated its 25th anniversary last year, we are highlighting some of the most active and engaged regions in our global community.
Over the past 25 years, the makeup of Crossref membership has evolved significantly; founded by a handful of large publishers, we now have more than 24,000 members representing 165 countries. Nearly two-thirds of them self-identify as universities, libraries, government agencies, foundations, scholar publishers, and research institutions.
It’s been said that Americans are unusual in tending to ask “Where do you work?” as an initial question upon introduction to a new acquaintance, indicating a perhaps unhealthy preoccupation with work as identity. But in the context of published research, “What is this author’s affiliation?” is a question of global importance that goes beyond just wanting to know the name – and perhaps prestige level – of the place a researcher works.
As Crossref membership continues to grow, finding ways to help organisations participate is an important part of our mission. Although Crossref membership is open to all organisations that produce scholarly and professional materials, cost and technical challenges can be barriers to joining for many.
A couple of months ago, Ludo Waltman and André Brasil raised some questions about good practices for Crossref DOI registration, asking for input from the scholarly communication community. In this post, Ludo and André reflect on the input received and discuss the approach to DOI registration that the MetaROR publish-review-curate platform is going to take.
Practices for assigning DOIs and structuring the associated metadata are not merely technical details. They shape how scholarly outputs are discovered, cited, evaluated, indexed, and preserved over time. As new models of publishing emerge, especially those that decouple dissemination from evaluation, these infrastructural choices increasingly influence what counts as a scholarly object, as well as how credit and accountability mechanisms are organized.
As editors of MetaROR (MetaResearch Open Review), a platform launched in 2024 and operating under the publish-review-curate model, we are interested in good practices for Crossref DOI registration in the context of innovative new approaches to scientific publishing. In the earlier blog post, we invited members of the broader scholarly communication community to share their perspective on the following two questions:
For each article on the MetaROR platform, there is a corresponding article on a preprint server. Is it acceptable to have two Crossref DOIs, one registered by the preprint server and one registered by the MetaROR platform, for essentially the same article?
If Crossref DOIs are registered for articles on the MetaROR platform, should the articles be assigned the type ‘journal-article’ or the type ‘preprint’ in their Crossref metadata, or something else entirely?
We were pleasantly surprised by the level of interest in these two questions. We received about 15 responses from colleagues in the scholarly communication community. Some colleagues posted a reply at the bottom of our blog post. Others responded on social media (Bluesky, LinkedIn) or shared their perspective by email.
Below we reflect on the responses received and we outline the approach to Crossref DOI registration that MetaROR is going to take.
DOI registration for articles on the MetaROR platform
Colleagues offered mixed opinions on the question of whether articles on the MetaROR platform should have their own DOI, in addition to the DOI these articles have on the preprint server on which they were originally published. Some colleagues argued there is no good reason for registering DOIs for articles on the MetaROR platform and suggested this may cause confusion. One colleague reasoned that “if we want peer review to be something more ongoing and evolve beyond a single point in time judgment”, our approach should be to “better map the connections between events” rather than registering a new DOI each time an article has been peer-reviewed.
However, other colleagues expressed support for registering DOIs for articles on the MetaROR platform. One colleague pointed out that this “allows the user to reference the exact artefact they have consulted”. This colleague also reminded us that in the past “people were worried about having a different DOI for a preprint and another for a VoR (version of record)”, while nowadays this is a generally accepted practice. Another colleague emphasized the value of decentralization and suggested to “let a thousand DOIs bloom”. Authors of an article peer-reviewed by MetaROR argued in favor of “an overarching DOI for the full package (preprint, reviews, author response and link to updated preprint)”, which in their view would make MetaROR’s “process more coherent”.
Having considered the various arguments in favor of or against registering DOIs for articles on the MetaROR platform, we feel the arguments in favor are more compelling. Our perspective is that an article on the MetaROR platform differs in a meaningful way from the corresponding article on a preprint server, since the article on the MetaROR platform has been enriched with an evaluation by peer reviewers and editors. MetaROR provides a carefully curated package that includes not only the article itself, but also review reports and an editorial assessment. In our view, this justifies registering DOIs for articles on the MetaROR platform. We also see DOI registration for articles on the MetaROR platform as a way to promote appropriate recognition for authors of articles peer-reviewed by MetaROR, similar to the way authors get recognition for articles published in traditional peer-reviewed journals.
Of course, when an article has multiple versions, each with their own DOI, it is important to establish a link between the different DOIs, indicating that the DOIs are associated with the same work. This is important for articles published first on a preprint server and then on a platform such as MetaROR just like it is important for articles published first on a preprint server and then in a peer-reviewed journal. In practice, we establish these links by registering relationships between DOIs in the associated metadata. In this way, we ensure that indexing services, discovery systems, and research analytics tools are able to recognize that the DOIs refer to different manifestations of the same work rather than independent outputs.
Record type for articles on the MetaROR platform
Our second question is about the record type to be used when registering a Crossref DOI for an article on the MetaROR platform. Many colleagues who provided input on this question argued there is a need for a new Crossref record type for ‘reviewed preprints’.
We feel the idea of such a new record type is interesting and its pros and cons deserve further consideration. However, any solution that requires changes in Crossref’s metadata schema will take time to realize, while for MetaROR we need a solution in the short term. At the moment, the most obvious options for MetaROR therefore seem to be to use either the record type ‘journal-article’ or the record type ‘preprint’ (which is in fact a subtype of the record type ‘posted-content’).
The use of the record type ‘preprint’ seems somewhat problematic to us, because preprints are typically understood to be articles that have not yet been formally peer-reviewed. In a way, articles on the MetaROR platform are the opposite of this, since these articles have undergone formal peer review. An article on the MetaROR platform is part of a package that also includes review reports and an editorial assessment. Such a package provides readers with a more informed understanding of an article than what they get from reading only the article itself. For this reason, we do not consider the record type ‘preprint’ to be suitable for articles on the MetaROR platform.
Instead of the record type ‘preprint’, we have decided to use the record type ‘journal-article’ for articles on the MetaROR platform. The record type ‘journal-article’ is intended for articles published in journals. To be clear, MetaROR considers itself a ‘platform’, not a ‘journal’. However, the distinction between ‘platforms’ and ‘journals’ is not very well defined and the choice of terminology therefore involves a certain degree of arbitrariness. Moreover, articles on the MetaROR platform have been formally evaluated, and in that sense they resemble articles in traditional peer-reviewed journals. Although the nature of the evaluation is different (i.e., MetaROR provides a narrative assessment, while traditional journals provide a ‘stamp of approval’), we feel the resemblance justifies the use of the record type ‘journal-article’. We also hope that the use of this record type will help to ensure that articles evaluated by publish-review-curate (PRC) platforms are treated similarly to articles evaluated by traditional journals, advancing beyond more conservative ways of dealing with articles on PRC platforms.
There is a precedent for using the Crossref record type ‘journal-article’ for articles evaluated by PRC platforms. For over a decade, this approach has been used by platforms operated by F1000, such as F1000Research, Gates Open Research, Open Research Europe, and Wellcome Open Research. The approach we are taking at MetaROR is similar to the approach taken by these platforms. At the same time, our approach is different from the approach of eLife, another prominent PRC platform. eLife uses the record type ‘preprint’ for all versions of an article on its platform except for the version that the authors consider to be final and that they choose to designate as the ‘version of record’. This version has the record type ‘journal-article’.
Summary of MetaROR’s approach to Crossref DOI registration
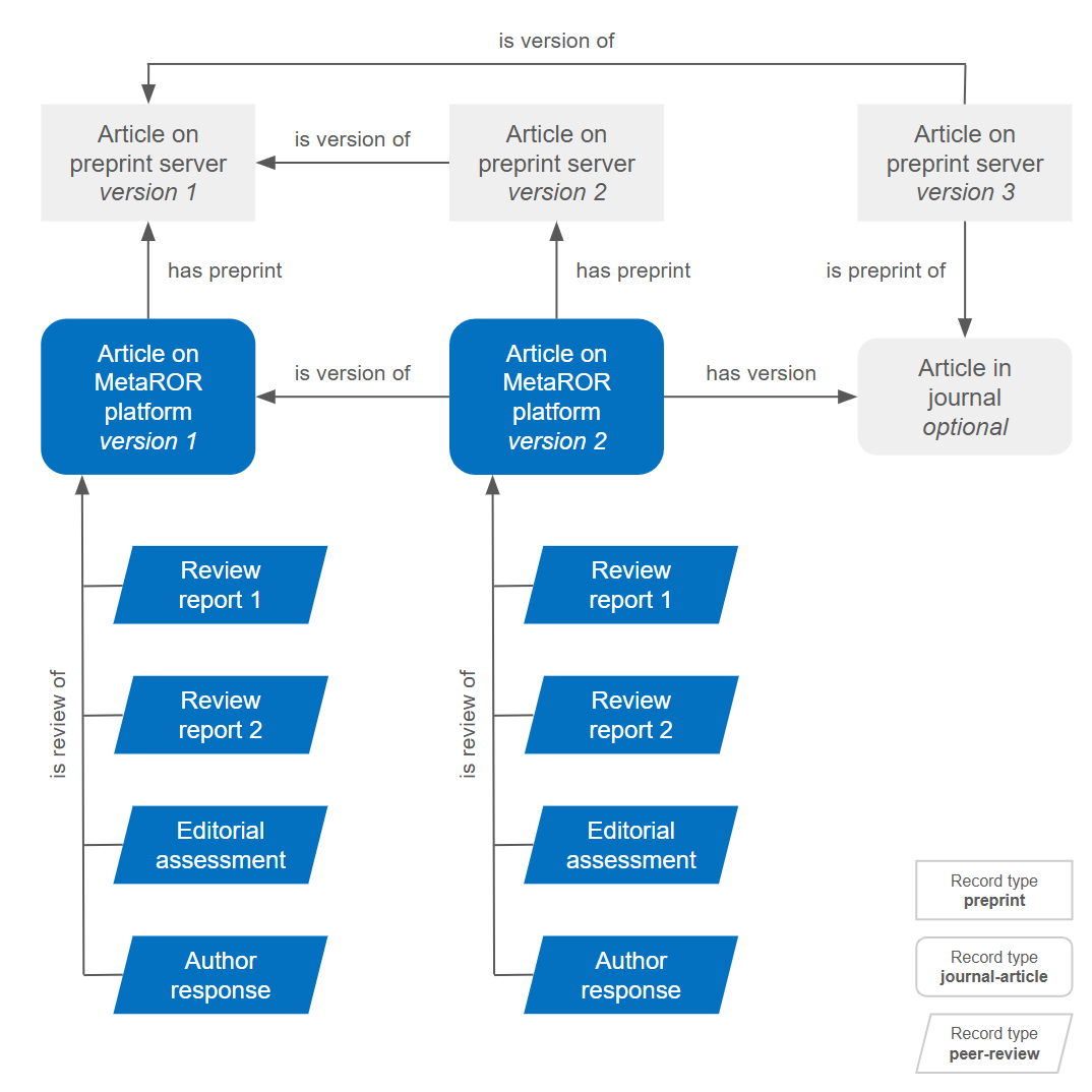
Figure 1 summarizes MetaROR’s approach to Crossref DOI registration. The figure considers the situation in which an article went through two rounds of peer review by MetaROR. Both rounds of peer review involved two reviewers. After two rounds of peer review by MetaROR, the article was published in a journal. We emphasize that journal publication is optional in MetaROR’s PRC approach. It is included in Figure 1 for the sake of completeness.
Figure 1: MetaROR’s approach to Crossref DOI registration
Each element in Figure 1 represents an item that has its own Crossref DOI. The shape of an element indicates the Crossref record type of an item (‘preprint’, ‘journal-article’, ‘peer-review’). MetaROR is responsible for the blue elements in the figure. The gray elements are the responsibility of other actors, either a preprint server or a journal. Arrows represent relationships between items. These relationships are captured in the Crossref metadata of the various items.
Figure 1 shows how MetaROR treats articles, review reports, editorial assessments, and author responses as first-class research objects. Each object has its own DOI, while the objects are linked through structured metadata. Assigning DOIs to review reports, editorial assessments, and author responses is central to our commitment to transparency, recognition, and reuse of evaluative contributions.
We note that Figure 1 assumes each version of an article on a preprint server has its own DOI. This is indeed how DOI registration is handled by many preprint servers, such as the OSF servers (e.g., MetaArXiv, PsyArXiv, SocArXiv), ChemRxiv, Research Square, and Preprints.org. However, some preprint servers use a single DOI for all versions of an article. This is the case for bioRxiv and medRxiv and also for arXiv, which registers DOIs with DataCite rather than Crossref. In the future, we hope these preprint servers will also adopt versioned DOIs.
Outlook
Over the past 25 years, practices for registering DOIs and associated metadata have evolved along with broader developments in the scholarly communication landscape. Inevitably, DOI registration practices will always be lagging behind the most recent developments in scholarly communication. From this point of view, the lack of agreement on good practices for DOI registration in the context of PRC platforms is not surprising. This lack of agreement can in fact be seen as part of a larger discussion about the pros and cons of different infrastructural approaches for handling ‘preprint review metadata’, including for instance the COAR Notify approach and the DocMaps approach.
MetaROR’s approach to DOI registration demonstrates both the power and richness of Crossref’s metadata schema and its limitations. As discussed above, several colleagues who responded to our earlier blog post consider the lack of a record type for ‘reviewed preprints’ to be a significant limitation. With the growing interest in PRC models for scientific publishing, there appears to be a need to systematically evaluate possible improvements that can be made to Crossref’s metadata schema to offer better support for new approaches to scientific publishing.
We see this not only as a technical challenge but also as an issue of infrastructure governance. We therefore invite further dialogue between DOI registration agencies, other metadata infrastructures, preprint servers, PRC platforms, and indexing services to explore pathways for improving metadata standards, whether through new record types, extended relationship vocabularies, or shared best practices. We hope our experiences with MetaROR will contribute to the collective effort needed to ensure that emerging models of scholarly communication are represented accurately, transparently, and responsibly in the scholarly record.
Crossref note: This discussion chimes with related plans for extending our schemas: more granular vocabulary for items within journal articles, preprints, reviews, and others; clearer relationship types; and support for the forthcoming NISO JAV recommendations. Our Preprint Advisory Group will discuss the topic this year, and our Metadata Advisory Group has both ‘journal article type vocab’ and ‘relationships’ on its radar for 2026. We look forward to engaging further on this topic as we work towards more flexible schemas in support of the Research Nexus.